必赢优惠y272net
联系我们
设为首页
加入收藏
学校首页
部门首页
部门简介
部门新闻
教师发展
人才招聘
职称评审
资料下载
办事流程
办事流程
部门首页
>
办事流程
>
正文
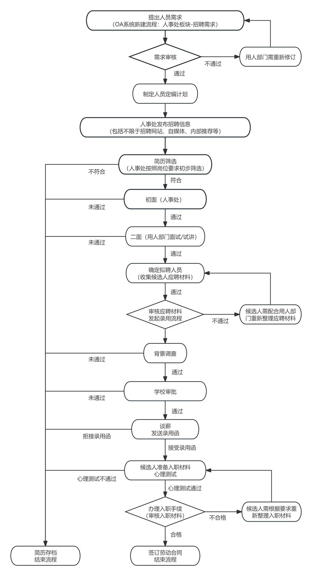
招聘录用流程
发布日期:2025-09-05 浏览次数:
上一篇
下一篇